终于,国货护肤强势上位!这次是凭科技

巨子生物

发布时间

2021.11.17

巨子生物

作者

1978018329648017408

巨子生物

浏览量

1420

双11大促刚刚落下帷幕,销售战报“纷至沓来”。作为电商平台的“强势品类”,美妆护肤行业的表现尤为引人关注。

当平台与带货主播纷纷将拉升GMV的砝码“押注”美妆赛道时,一场有关国货护肤品牌与国际大牌的“较量”也已暗暗展开。

相比十年前借助电商“流量红利”和“强营销”崛起的国货品牌,如今入围“亿元俱乐部”和美妆护肤榜TOP10的行业“佼佼者”们,有一个更为突出的竞争优势——科研实力。

强大的科研实力不仅成就了今年双11国货护肤品牌 “增长黑马”,也成为国货品牌追赶国际大牌的核心竞争力。

 

01

这个双11

国货护肤品强势上位

从各大电商平台公布的双11销售数据来看,国货护肤品牌已显露“突围之势”。

天猫美妆双11数据显示,薇诺娜跻身“5亿俱乐部”,夸迪、玉泽、可复美、林清轩、自然堂、溪木源等国货品牌跻身“亿元俱乐部”。

京东美妆双11“开门红”前10分钟,瑷尔博士、完子心选等 35个新锐国货品牌整体涨超200%;薇诺娜、珀莱雅上榜护肤类目榜TOP10。

“抖音双11好物节”爆款榜国货数量占比87.5%,国货护肤品牌韩后、自然堂、珀莱雅、韩束、米蓓尔入围美容护肤品类TOP 10。

“快手电商116”美妆护肤品牌TOP10里,国货护肤品牌占到八席,除了韩束、御泥坊、珂拉琪、薇诺娜、江南印象等大众认知度较高的品牌,“快品牌”黛莱皙、芈蕊也强势入围。

不可否认,国货情怀、新流量、新消费风口是新一批国货品牌获得爆发式增长的“助推力”,然而,当风口和流量红利逐步消失后,品牌间的竞争最终回归至产品力。

相较过去五年至十年间,借助线上流量红利、品牌营销和货品运营入围榜单的国货品牌,今年双11期间显露“突围之势”的新锐国货们,在夯实电商运营“基本功”的同时,正在凭借“硬核”科研实力,回归“产品力”的竞争。

尤其是在“功效性护肤”这一新兴赛道上,众多长期从事生物技术研究的企业,凭借“十年磨一剑”的科研实力积淀,在大众护肤品消费市场获得爆发式增长。

举例来说,双11全渠道GMV突破3亿、全年累计销售额破10亿的润百颜,实际上是全球最大的玻尿酸原料供应商华熙生物旗下的功效护肤品牌。如今,整个企业已发展为集研发、生产和销售于一体的玻尿酸全产业链平台。

今年双11首次入围天猫“亿元俱乐部”,销售额同比去年增长181%的可复美,则凭借其所属公司巨子生物在“重组胶原蛋白”领域的独有专利技术,成功研制出用于高效修复肌肤问题的产品,位居天猫双11医用敷料品牌榜第一名,进一步夯实了巨子生物作为重组胶原蛋白领域先行者和领军者的行业地位。

 

7a550c62-f76c-4f8e-b448-bb75ce8da51d.png

图注:天猫官方公布的医药健康医用敷料品牌榜

 

无论是在传统零售时代,还是过去十余年互联网零售爆发周期,护肤品以其兼具物理效果和精神追求的独特属性,始终都是消费品的王炸品类。然而,在相当长时间内,在这个赛道上,国际品牌曾经都是当之无愧的主角。不过,随着更多国货护肤品牌在科研上和产品上的持续投入,科研成果的市场转化率日益提高,在2021年双11,护肤品赛道终于气象一新。

 

02

目前看

技术是击穿用户心智的大杀器

反观过去数十年,许多曾经红极一时的国货品牌,最为人诟病的就是全靠“营销”。

事实上,在护肤品牌的成长路上,相当长时间里,都走在一条“贸工技”道路上。这是一条国内信息科技产业曾经走过的历史轨迹。

技术研发既需要绝对科研技术的突破,还需要足够科研经费的支持。而作为绝大多数护肤品企业来说,试图快速、同时对两大瓶颈形成突破,势比登天。于是,大量化妆品企业只能通过采购国外原料厂商的专利成分进行配方研究,或是直接委托代工厂“全权负责”产品开发,从而形成产品。在这样的背景下,品牌难以获得市场的长期信任。

如今,国内护肤品行业已逐渐达成共识:“科研实力”是国货护肤品牌成功突围的“命门”,而“成功的科研成果转化”是品牌占据市场优势地位的先决条件。只有顺应市场需求、解决需求痛点的技术突破,才有可能带来产品创新和市场认可。

峰瑞资本是近年来国内消费市场非常活跃的一支力量,创始合伙人李丰多次在亿邦动力的峰会上提及科技对消费的影响。峰瑞的一项研究显示,目前国内护肤品行业的技术应用已完成从“简单提取”到“化学合成”再到“天然提取物”的进阶,正在经历以基因工程、蛋白质工程、生物发酵技术为代表的“生物制造”研究阶段。

基于当前行业技术应用的演进规律,大致可以将“成功的科研成果转化”拆分为三个评判维度:

  • 一是拥有独创的生物活性成分研发和生物制造技术;

  • 二是具备有效解决护肤品需求痛点的产品配方;

  • 三是专业机构或医院的临床验证。

如今,越来越多的国货护肤品牌正在“生物技术成果转化”道路上拿到成果。

以深耕“重组胶原蛋白”研究领域的巨子生物为例。2000年,在“重组胶原蛋白之母”范代娣教授的带领下,西北大学50余位博士和教授组成的科研团队潜心研究20余载,通过基因工程与生物工程对人胶原蛋白基因进行重组转化制备,并成功研发了独有专利技术“类人®胶原蛋白”。

这也成为首个由中国人自主研发、具有自主知识产权的重组胶原蛋白,突破了国际上重组胶原蛋白的学术难题,革命性地提升了胶原蛋白的安全性和有效性。

相比行业通用的“动物源提取法”,巨子生物所采用的“重组基因工程法”克服了传统动物胶原蛋白的病毒风险、排异反应风险等多重不确定性,保障了添加成分的安全性。

 

8e22aa48-765d-4d0c-b6fe-8e713d049c8e.png

图注:“动物源提取法”与“重组基因工程法”对比分析

 

经过十多年的实验室研究和产业化探索,巨子生物先后开发出可丽金、可复美、可复欣、可复平、可预、可痕等多个以自有专利技术为核心的品牌矩阵,衍生出多款皮肤医疗产品及功效性护肤品,可满足术后修护、初老肌肤、易敏感肌等不同人群多样化的护肤需求。

在应用场景上,巨子生物旗下产品已入驻2700余家公立医院皮肤科、激光科和民营医疗美容机构,获得了广泛的市场认可。亿邦动力调研发现,许多用户第一次接触可复美都是在医院皮肤科医师的处方单上。

2021年4月,巨子生物成为首家入驻国家皮肤与免疫疾病临床医学研究中心科创与转化基地的企业。与此同时,由国家药监局牵头组织、巨子生物作为参与单位制定的重组胶原蛋白国家行业标准已审核通过,即将正式发布,国内重组胶原蛋白市场正走向“产学研医”全面发展阶段。

“流量玩法虽然短期见效,但就品牌而言,必须在消费者心智中占据独特位置,而获得这个位置,核心技术优势往往是一个超级入口。”竞争战略专家君智咨询的专家向亿邦动力表示,对不少品类来说,企业掌握核心原料和核心技术优势,有利于塑造独特的品牌心智,摆脱行业内卷。

 

03

长远看

“科研实力”推动国货品牌赶超国际大牌

看尽“风口”与“潮流”,国货品牌在追赶国际大牌的征途中,最为看重的“核心竞争力”是什么?亿邦动力通过与护肤品行业人士广泛交流后,得出答案:“科研实力”的长期积蓄是国货品牌比肩、超越国际大牌的“原动力”。

放眼全球护肤品行业发展现状,那些拥有数十年甚至上百年历史、仍然占据市场优势地位的护肤品牌,无一不是通过长年累月的研发投入,在满足市场需求痛点的基础上保持行业领先地位。

在国际护肤品牌一线阵营里,拥有百年历史的欧莱雅,每年投入的研发费用率都维持在3%以上,并且科研成果由表及里,逐渐深入至护肤原理研究。

自20世纪末起,欧莱雅在基础成分领域的研究成果开始陆续显现。围绕“玻色因”的抗衰概念,欧莱雅集团形成了一个功效和价格从高到低、层层分布的产品矩阵,“玻色因”成分出现在赫莲娜、修丽可、科颜氏等多个高端和大众美妆品牌中。

再比如,宝洁旗下护肤品牌SK-II凭借独家专利护肤成分“Pitera”研制开发护肤精华露产品(神仙水),产品历经三十年的更新换代,核心成分配方没有改变,却依然凭借强大的产品力占据市场优势地位。

 

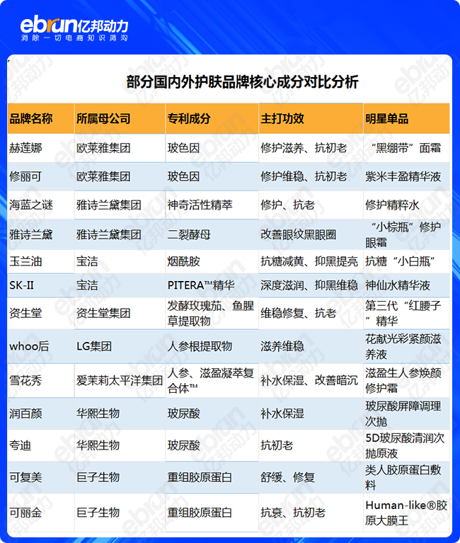
963780d0-dc21-4dc9-92f5-d19fff8b17ce.png

图注:部分国内外护肤品牌核心成分对比分析

 

“中国护肤品的研发现状与国际前沿水平既有差距,也有差异。”巨子生物相关负责人告诉亿邦动力,当前,国外偏向基础型研究,国内偏向应用型研究;国外偏向原料和机理研究,国内偏向配方和产品研究。

尽管国内护肤品研发相比国外仍有距离,但已经有越来越多的企业和研究院所投入其中,在细分研究领域寻求突破和创新,甚至比肩国际前沿水平。

例如,在“玻尿酸”研究领域,供应了全球近40%玻尿酸原料的华熙生物,目前掌握着“微生物发酵法”、“酶切法”两大核心技术优势,建立了一支涵盖药物制剂、发酵工程、生物医学工程等多学科背景的研发团队,长期从事玻尿酸原料及其他生物活性物质的研究工作。

在“重组胶原蛋白”研究领域,全球学界的研究始于2000年左右,但真正实现突破的研究项目发生在中国,而首个由中国人自主研发、具有自主知识产权的重组胶原蛋白技术出自巨子生物首席科学家范代娣教授团队。

截至目前,巨子生物已授权及申请中75余项国家发明专利,相关科研项目得到国家高技术产业化示范工程、国家“863”计划、国家“十五”重点攻关计划等多个科技项目的支持;荣获“国家技术发明奖”与“中国专利金奖”等多个国家奖项。

 

34d2f559-4093-49ba-b2a5-02498f524cb5.png

图注:巨子生物荣获“中国专利金奖”等多个国家奖项

 

今年4月,巨子生物“类人®胶原蛋白”专利技术升级为“Human-like®重组胶原蛋白仿生组合”专利技术,创造了国内及国际重组胶原蛋白领域的又一项重要技术革新。

通过不同的仿生组合,并按照不同的浓度添加在不同产品中,可以更加精细化地针对不同年龄、肤质人群需求,在修复肌肤的同时达到保湿、舒缓、修复、亮肤、抗衰等多元功效。

“中国的科研觉醒需要一个前提条件,我们要意识到,真正的原创性研究需要大量的时间和技术沉淀。”巨子生物相关负责人表示,企业在科研投入上坚持“双十规则”,即投入十年时间和十亿资金,不断提高科研团队的研发实力和科研成果转化能力。

截至目前,每年一届的双11电商大促已告一段落,但全球护肤品行业的“军备竞赛”仍在继续。如今,国内护肤品行业已逐渐达成共识:“科研实力”是国货护肤品牌成功突围的“命门”,也成为国货品牌比肩、超越国际大牌的“原动力”。可以预见的是,拥有“硬核”科研实力的国货护肤品牌们,赛场远不至于每年的“618”、“双11”等电商大促,更有希望最终在全球市场大展拳脚。